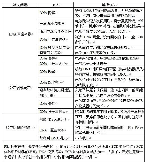
核酸分子是兩性解離分子,在高于其等電點的電泳緩沖液(pH8.0-8.3)中,基其堿基不解離,而磷酸基團全部解離,核酸分子因而帶負電荷,電泳時向正極遷移。瓊脂糖主要多海洋植物瓊脂中提取而來并經糖基化修飾,為一種聚合鏈線性分了,使用瓊脂糖凝膠作為電泳支持介質,發揮分子篩功能,使得大小和構象不同的核酸分子的遷移率出現較大差異,從而達到分離的目的。瓊脂糖凝膠電泳操作簡單、快速、通過調整其使用濃度,使得分辨率達到大多實驗的要求。因此成為分離、鑒定、純化核酸分子的常用方法。 一、操作過程中要注意以下一些問題。 1、凝膠制作 1.1 凝膠濃度
凝膠的濃度據實驗需要而變,一般在1.8%-2.0%之間,沒有用完的凝膠可以再次融化,但隨著融化次數的增加,水分丟失也越多,凝膠濃度則會越來越高,導致實驗結果不穩定。補水辦法:一是在容器上標記煮膠前的刻度,煮膠后補充水分到原刻度;二是在煮膠前稱重,煮膠后補充水**原重量。粗略一點的辦法是通過多次較恒定的煮膠條件得出一個經驗補水值,以保證凝膠濃度基本維持在原濃度。如果條帶要回收**好不要用回收膠。
1.2 梳板的選用
一般每個制膠模具均配有多個齒型不同的梳板。梳齒寬厚,形成的點樣孔容積較大,用于DNA片段回收實驗等;相反,梳齒窄而薄,形成的點樣孔容積就較小,用于PCR產物、酶切產物鑒定等。回收的話還可以將幾個齒用透明膠帶粘起來,形成一個窄而長的大孔以加大點樣量提高回收率。梳板的選擇主要是看上樣量的多少而定。一般來說,上樣量小時盡量選擇薄的梳板制膠,此時電泳條帶致密清晰,便于結果分析。另外,每次制膠時都要注意梳齒與底板的距離**少要1mm,否則,拔梳板時易損壞凝膠孔底層,導致點樣后樣品滲漏。當然,點樣孔的破壞還與拔梳板的時間和方法有關,一般凝膠需冷卻30min以上方可拔出梳板,應急的情況下可以將成型的凝膠塊入4度冰箱中冷卻15min左右,拔梳板的方法是將制膠槽放置在
電泳槽中的電泳緩沖液中,然后垂直向上慢慢用力,因為有液體的潤滑作用,梳板易拔出且不易損壞點樣孔。 2、點樣
在樣品加入上樣緩沖液中含有甘油或蔗糖以增加密度,使樣品沉入孔底;上樣緩沖液中一般還含有兩種指示劑,溴酚蘭和二甲苯菁,用于指示樣呂的遷移過程。上樣緩沖液儲存液一般為6倍(10倍),表示其濃度為工作濃度的六倍。使用時上樣緩沖液應稀釋到一倍濃度。點樣方法是將移液槍基本垂直對準點樣孔,用另一只手幫助固定移液槍下端,移液槍的槍頭**進入點樣孔即可將樣品注入孔內。上樣量的多少根據跑膠的目的而不同,一般直接跑DNA時量**少,跑一般的分子標記適中,回收時可以都加進去。**后根據擴增條帶的大小點上適合的DNA Maker。 3、電泳
將
電泳儀的正極與
電泳槽的正極相連,負極與負極相連,每次電泳時都要檢查一下電極方向,以免白干(新手來做時可能就有這樣的情況發生)。核酸帶負電荷,從負極向正極移動。
電泳槽中電泳緩沖液與制膠用電泳緩沖液應相同,電泳緩沖液剛好浸過膠為好。電泳緩沖液濃度太大則電流加大,凝膠發熱,易使DNA降解。電泳早所加電壓一般不超過5v/cm(正負電極之間的距離,而不是凝膠的長度)。電泳時間一般為30-60min,根據實驗需要也可作適當調整。電壓增高,電泳時間縮短,核酸條帶相對來說不夠整齊,不夠清晰;相反,電壓降低,電泳時間較長,條帶會相對的清晰。另外,如果電泳后樣品泳支很慢或者沒移動可能是由于擋板沒有拿開。
附 EB作用原理:觀察瓊脂糖凝膠中DNA**常用的方法是利用熒光染料溴化乙錠進行染色,溴化乙錠含有一個可以嵌入DNA堆積堿基之間的一個三環平面基團。它與DNA的結合幾乎沒有堿基序列特異性。在高離子強度的飽和溶液中,大約每2.5個堿基插入一個溴化乙錠分子。當染料分子插入后,其平面基團與螺旋的軸線垂直并通過范德華力與上下堿基相互作用。這個基團的固定位置及其與堿基的密切接近,導致與DNA結合的染料呈現熒光,其熒光產率比游離溶液中染料有所增加。DNA吸收254nm處的紫外輻射并傳遞給染料,而被結合的染料本身吸收302nm和366nm的光輻射。這兩種情況下,被吸收的能量在可見光譜紅橙區的590nm處重新發射出來。由于溴化乙錠-DNA復合物的熒光產率比沒有結合DNA的染料高出20-30倍,所以當凝膠中含有游離的溴化乙錠(0.5ug/ml)時,可以檢測到少**10ng的NDA條帶。
